首页
关于我们
公司简介
价值理念
发展历程
资质·荣誉
产品中心
居家电工
无线面板AP
综合信息箱
综合信息箱模块
照明配电箱(箱体)
基业箱(箱体)
等电位联结端子箱
智能家居
成套电气
箱式变电站
高压开关设备
低压开关设备
配电箱
户内箱
新能源
光伏并网箱
光伏汇流箱
合作伙伴
新闻资讯
公司新闻
行业资讯
联系我们
主页
关于我们
公司简介
价值理念
发展历程
资质·荣誉
产品中心
居家电工
成套电气
新能源
合作伙伴
新闻资讯
联系我们
产品中心
全部产品
居家电工
无线面板AP
综合信息箱
综合信息箱模块
照明配电箱(箱体)
基业箱(箱体)
等电位联结端子箱
智能家居
成套电气
箱式变电站
高压开关设备
低压开关设备
配电箱
户内箱
新能源
光伏并网箱
光伏汇流箱
当前位置 :
首页
>
产品中心
>
成套电气
>
低压开关设备
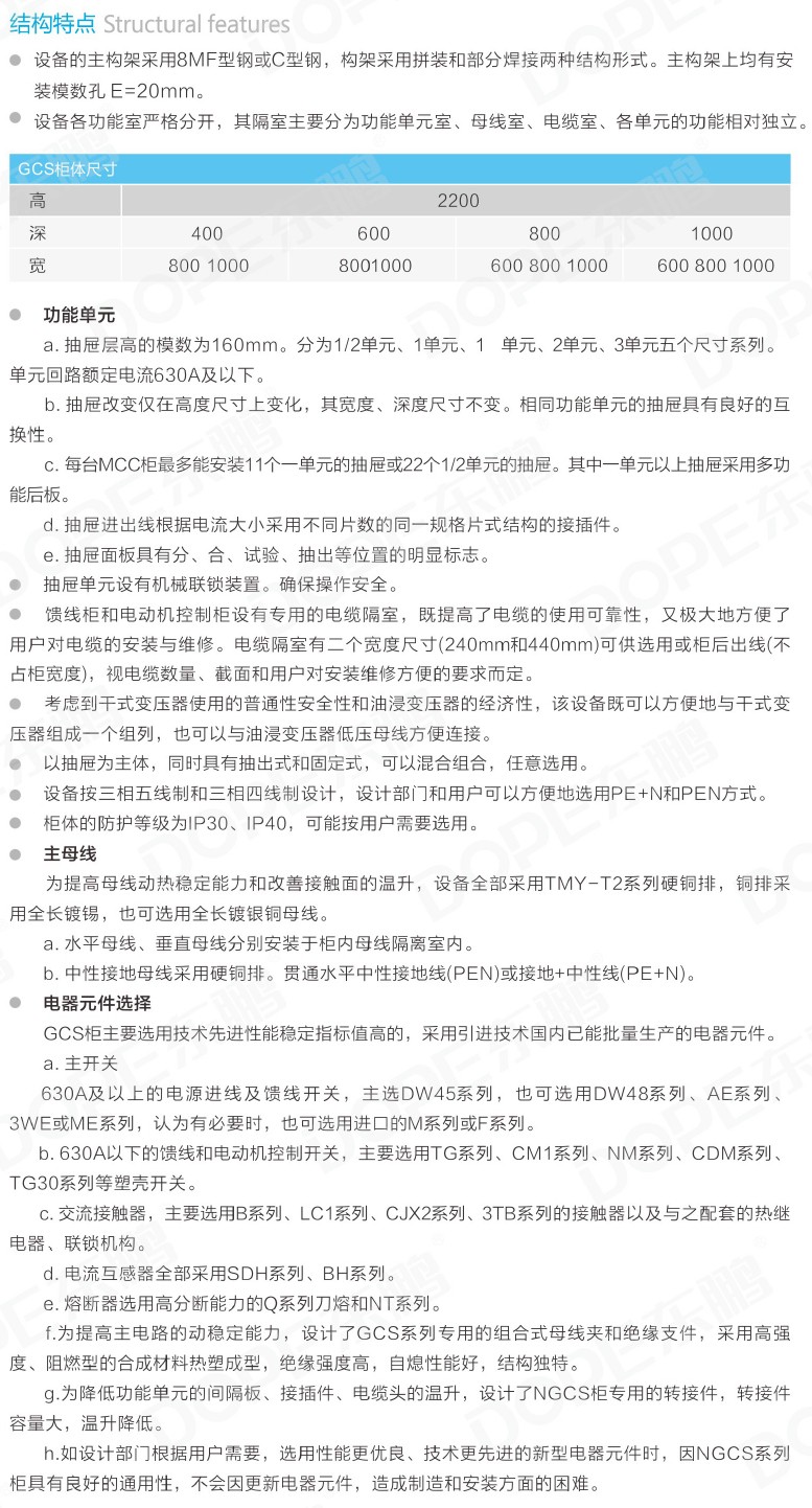
GCS低压抽出式开关柜
低压开关设备
产品详情
返回列表